Accueil CHUV
Chargement...
Activités du CHUV
Activités du CHUV
Domaines de soins
Départements, services et affiliés
Services aux professionnels
Service de médecine
intensive adulte
Recherche par mots-clés
Patients
et familles
Personnel
de la santé
Formation
Recherche
Carrière
Le service en bref
Activités du CHUV
Notre organisation
Grands brûlés
Transplantation d'organes
Informations pratiques
Dialoguer avec les médecins
Décisions médicales
Travailler avec nous
Médecins
Infirmier-ère-s
Formation prégraduée
Formation postgraduée
Formation continue
Evidence-based Nursing
Axes de recherche
Brûlures
Ischémie-reperfusion/Inflammation
Infections
Métabolisme-nutrition
Neuroréanimation
Respiration et ventilation mécanique - Assistance ventilatoire
Néphrologie-métabolisme
Publications
Publications 2019
Publications 2018
Publications 2017
Publications 2016
Publications 2015
Notre équipe
Médecins cadres
Chefs de clinique
Cadres infirmiers
Equipe d'encadrement
Nous trouver
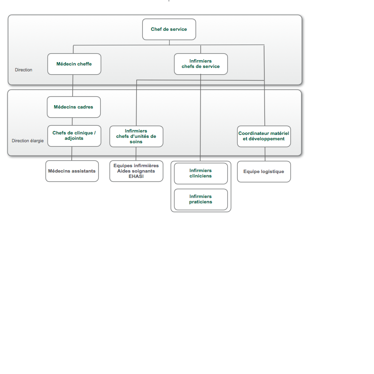
Organigramme
Accueil
Le service en bref
Organigramme
Notre équipe
Médecins cadres
Quelles activités?
Chefs de clinique
Quelles activités?
Cadres infirmiers
Quelles activités?
Equipe d'encadrement
Quelles activités?
Nous trouver
Organigramme
Organigramme
Service de médecine intensive adulte
CHUV
Rue du Bugnon 46
CH-1011 Lausanne
+41 21 314 1632
Faculté de biologie et de médecine
Service de médecine intensive adulte
CHUV
Rue du Bugnon 46
CH-1011 Lausanne
+41 21 314 1632
Impressum
Informations juridiques
Plan du site
Formulaire de contact
Dernière mise à jour le 25/01/2018 à 06:18